各单位:
为深入贯彻落实《国务院办公厅关于深化高等学校创新创业教育改革的实施意见》(国办发〔2015〕36号)文件精神,激发学生创新创业热情,展示我校创新创业教育成果,搭建大学生创新创业项目与社会投资对接平台,经研究决定,举办2021年第三届“德创创服杯”大学生“互联网+”创新创业大赛,现就有关事项通知如下:
一、参赛对象全体在校生。
二、组织机构
本次大赛由德州德创创业服务有限公司与yl23455永利集团创新创业学院联合举办。
三、大赛赛道和要求
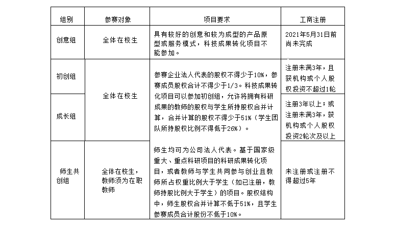
本届大赛主体赛事包含高教主赛道、“青年红色筑梦之旅”赛道、职教赛道。其中高教主赛道包含创意组、初创组、成长组、师生共创组。“青年红色筑梦之旅”赛道包含公益组、创意组和创业组。职教赛道包含创意组和创业组。赛道简要要求如下:
1.高教主赛道

2.“青年红色筑梦之旅”赛道

3.职教赛道

四、赛程安排
1.2021年5月7日至25日,作品申报。各参赛团队积极进行参赛作品的准备,填写申报表(见附件1)(1份)、撰写项目商业计划书(1份),并按时完成申报。同时登录“全国大学生创业服务网”(cy.ncss.cn)或微信公众号(名称为“全国大学生创业服务网”或“中国‘互联网+’大学生创新创业大赛”)进行网上注册并提交参赛作品相关材料。
2.2021年5月26日至30日,学校初评。学校组织专家统一对所有申报作品进行初评,评选出参加学校决赛的项目。
3.2021年6月1日至4日,项目辅导。学校组织专家统一对进入决赛的项目进行集中辅导。
4.2021年6月5日,学校决赛。学校决赛包括现场展示和答辩两个环节。每支参赛团队借助PPT进行不超过5分钟的项目展示,随后回答评委提问,专家评审团现场打分,合并统计后公布结果。
五、奖项设置
1.本次大赛设立一等奖、二等奖、三等奖,分别给予每个项目团队2000元、1000元、500元奖励。
2.本次大赛设立优秀组织奖,根据每个单位申报总数和获奖数进行综合评定。
3.根据获奖项目评选优秀指导教师并颁发证书。
六、工作要求
1.各单位要高度重视此项工作,广泛动员学生、教师积极参与竞赛活动。
2.各单位要重点挖掘种子项目,对于入选学校优秀种子项目的团队,学校将进行重点支持、资助和培育。
3.按照学生数和项目数12:1的比例取整,各学院需上报项目数不低于以下数量:机械工程学院135项、电气工程学院135项、能源与建筑工程学院150项、经济管理学院180项、信息工程学院170项、设计与艺术学院240项、五年高职学院100项。
4.各单位将纸质版材料于5月25日前汇总报送YL23455永利集团。纸质材料包括:每支参赛团队的申报表(见附件1)(1份)、推荐项目汇总
表(见附件4)(1份)、项目商业计划书(1份)。同时以上所有电子版材料统一汇总后,发送至电子邮箱cxcyxy@huayu.edu.cn,文件命名规则:学院-联系人。
5.各单位确保所有参赛项目网上按时提交,要求纸质版项目汇总数量与网上提交项目数量一致。
七、其他事宜
1.赛事工作群:459043914
2.联系人:YL23455永利集团李晓菲联系方式:8278
附件:1.yl23455永利集团"互联网+"大学生创新创业大赛项目申报表
2.商业或项目计划书提纲
3.项目汇总表
4.评审规则
YL23455永利集团
2021年5月8日
附件1:yl23455永利集团“互联网+”大学生创新创业大赛项目申报表.docx
附件2:商业或项目计划书提纲.docx
附件3:yl23455永利集团“互联网+”大学生创新创业大赛项目汇总表.docx
附件4:yl23455永利集团“互联网+”大学生创新创业大赛评审规则.docx